Investors
員工照護與培育
公司能夠永續發展的關鍵在於員工能不斷的學習成長,晶達光電透過完整的教育訓練制度,確保公司能夠持續培養優秀的人才,晶達光電重視員工的培訓,從員工剛入職的新人訓練,再到與工作內容相關的專業訓練,以及其他有關的通識課程,整體的學習發展策略皆是希望員工能夠持續成長,職涯的發展能夠走得長遠,公司同時能夠享受員工進步的成果,持續保持公司的競爭力。
114 年度期間,共計 34 位新進員工完成上述之訓練。
114 年度期間,共計 600 人次參與專業職能訓練,訓練時數合計1,675.5小時。
114 年度期間,共計 293人次參與課程講座時數合計311小時。

新進人員訓練
公司制度及環境介紹、相關權益及規章說明以及誠信經營教育訓練等相關課程,提供新進人員可以快速融入公司文化及環境。114 年度期間,共計 34 位新進員工完成上述之訓練。
專業訓練
本公司提供資源給不同職務與職級員工,透過知識傳遞,提升員工自我價值。員工亦可申請外部訓練課程,可由單位主管指派或員工個人依業務內容提出申請,課程結束後透過學習心得分享,或透過考取相關的證照,轉化成內部訓練課程以分享知識經驗。114 年度期間,共計 600 人次參與專業職能訓練,訓練時數合計1,675.5小時。
通識課程
不定期舉辦針對員工身心或健康相關課程,例如情緒壓力管理、溝通技巧等以及性騷擾防治課程、職業安全教育訓練課程等,提供員工心理上的支持與協助。114 年度期間,共計 293人次參與課程講座時數合計311小時。
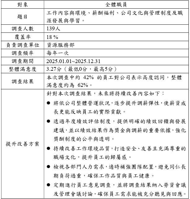
員工滿意度問卷調查
本公司資源服務部於2025年12月執行2025年度員工滿意度問卷調查,以瞭解同仁對本公司在工作內容與環境、薪酬福利、公司文化與管理制度與職涯發展與學習等面向之滿意度,作為公司持續改善的重要參考。
投資人聯絡窗口
發言人
總經理 金仲仁先生
電話:0939884995
傳真:02-89191300
代理發言人
資源服務部協理 蘇俊生先生
電話:02-89191858
傳真:02-89191300
辦理股票過戶機構
福邦證券股份有限公司股務代理部
地址: 100 台北市忠孝西路一段6號6樓
電話:02-23711658
網址: http://www.gfortune.com.tw

